Instance Verification Kit (IVK)
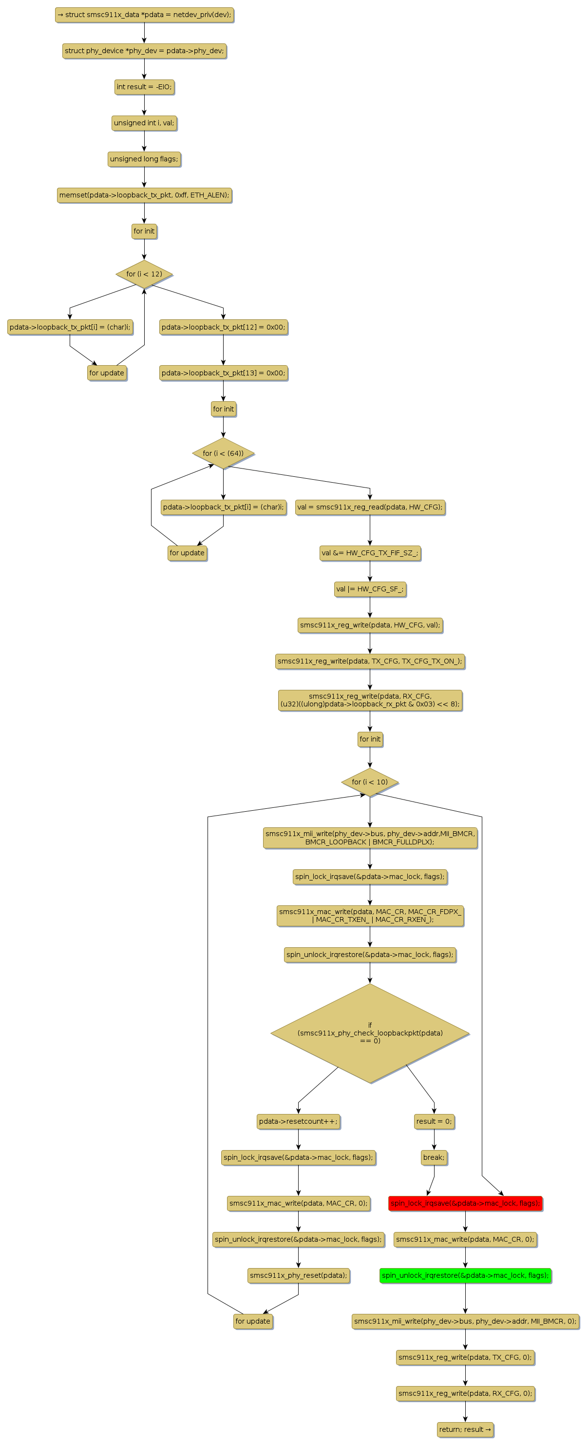
spin lock @ [23105+43+/linux-3.19-rc1/drivers/net/ethernet/smsc/smsc911x.c]
Instance Signature: mac_lock
|
The Matching Pair Graph:
|
|
Function Name
|
Control Flow Graph (CFG)
|
Events Flow Graph (EFG)
|
Source Correspondence
|
|
smsc911x_phy_loopbacktest
|
|
|
[21511+25+/linux-3.19-rc1/drivers/net/ethernet/smsc/smsc911x.c]
|